×
Home CFUS Labs Games

⋆Check For Understandings⋆

Below are the CFU's that we do to see if we understand what's going on in class. The code below is interactice and the arrows allow you to move from CFU to CFU. If you want to open them in a seperate tab click on the link in the corner of the CFU below.

1 /12
2 /12
4 /12
5 /12
6 /12
7 /12
8 /12
9 /12
10 /12
11 /12
12 /12

⋆CFU description⋆ ⋆Flowchart⋆

CFU#1:
In this CFU we learned how to create variables, use input, and use print. Using those 3 things we were able to create a program that allows the user to input their first and last name and the computer will output "Hello" with their name.

No flowchart

CFU#2:
In this CFU we learned how to use int and str. Int is used for numbers and we use str to make it a string when using it with other strings. The program will prompt the user to answer questions and out a sentence with those answers

No flowchart

CFU#3:
In this CFU we learned how to do basic operations (multiplication, division, additon, and subtraction) using python. The programs prompts the user to enter their name and 2 numbers. The computer will then use those 2 number to run the operations and output what the equations are equal to

No flowchart

CFU#4:
In this CFU we learned what import math was which would allow us to use square root, absolute value, exponents, etc. We created a prorgram where the user is prompted to enter 2 numbers. Those 2 numbers will then go through the quadratic formula and then roots will be outputted

No flowchart

CFU#4:
In this CFU we learned what import math was which would allow us to use square root, absolute value, exponents, etc. We created a prorgram where the user is prompted to enter 2 numbers. Those 2 numbers will then go through the quadratic formula and then roots will be outputted

No flowchart

CFU#5:
For this CFU the user had to enter the amount of pennies, nickels, dimes,quarters, toonies, and loonies. The program we created will then calculate how much money the user has.

No flowchart

CFU#6:
In this CFU we created a program we used import random and import math to as the user to enter a number and then another number will be randomly picked by the computer. Those 2 number will then go through the operations the program has and ouput the answers to those equations.

No flowchart

CFU#7:
In this CFU we learned how to create functions. Using those functions the program will run finding the sum and average of the numbers.

No flowchart

CFU#8:
In this CFU we learned about if-else statement. Using that we created a program that ask the user if they ordered delivery and if they did the cost and the cost per person.

No flowchart

CFU#9:
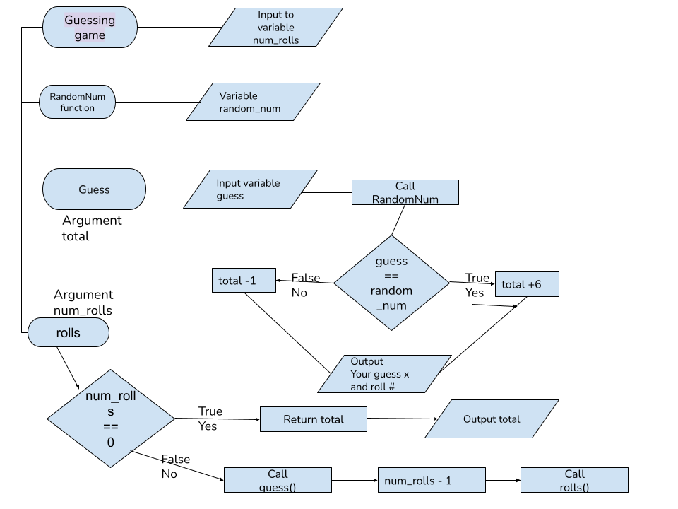
In this CFU we created a program that ask the user how many times they want to roll the dice. For every round a random number will be picked and the user has to guess the number.

CFU#10:
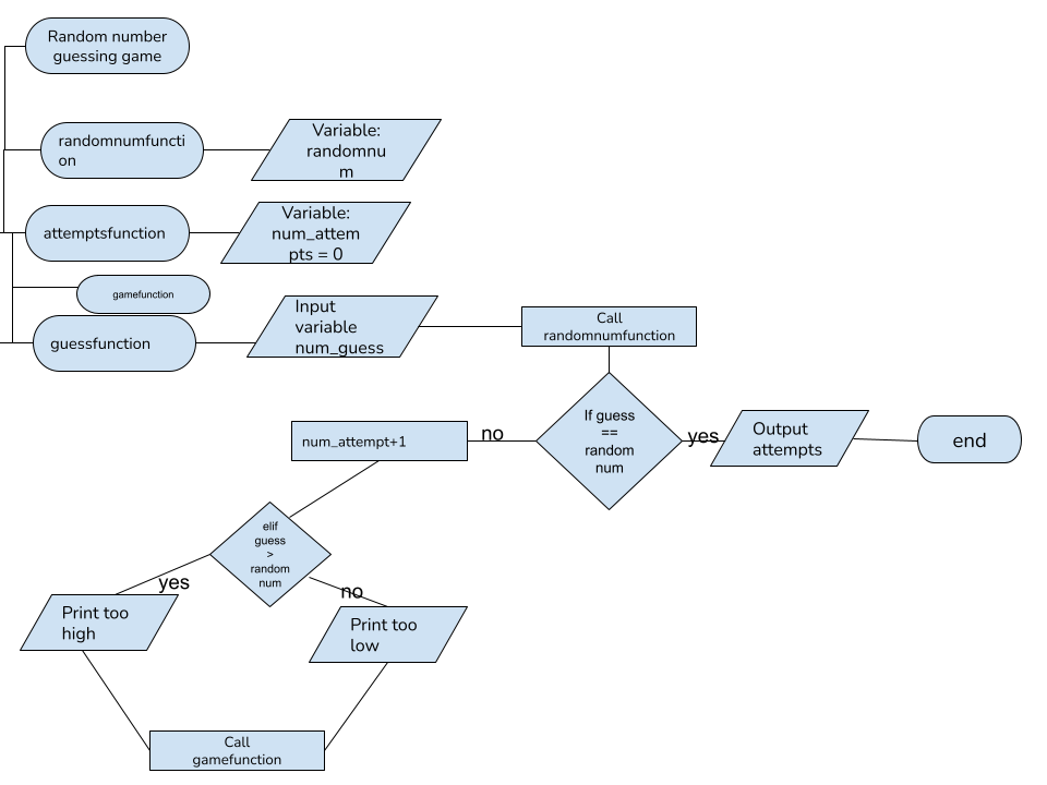
In this CFU the program uses import random to generate a random number. The user then has to guess the number that was generated.

CFU#11:
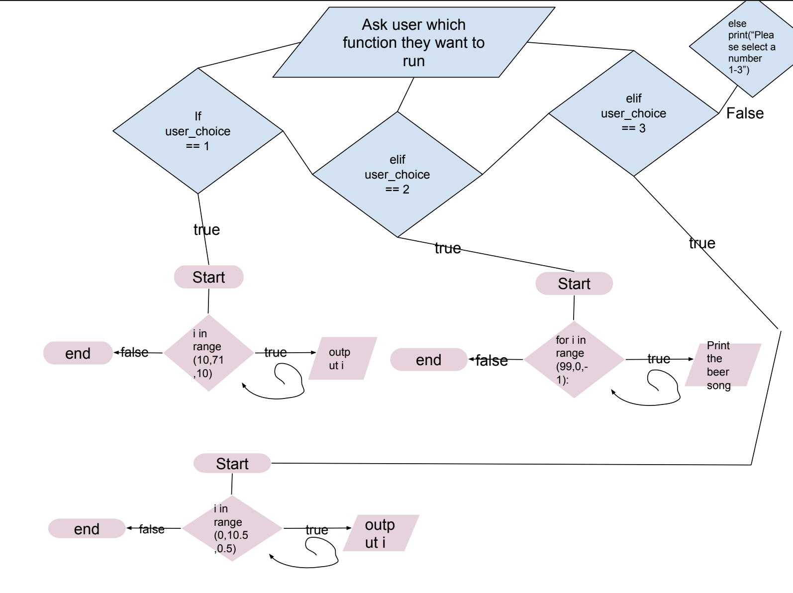
In this program the user get to pick what function they want to run. Once they input it the function will then run.

CFU#12:
In this the user get to pick what version they want. Version 1 allows the user to guess the password infinite times. Version 2 allows the user 3 guesses